中建安装集团有限公司

来源:伟德国际VICTOR1946 时间:2022-03-11 点击数:


中建安装集团有限公司,是世界500强中国建筑旗下最具影响力和核心竞争力的专业公司,是中建集团主业发展的强力专业支撑。

公司总部驻地南京,员工7000余人,下设22家子公司,逐步形成了“石化工程、机电安装”两大核心主业,“中建装备制造”“中建电子”“中建轨道交通电气化”三张名片,集投资、设计、建设、制造和运营为一体的经营格局,是中建集团在装备制造、智慧领域、基础设施等产业链发展的重要专业支撑力量。公司具有石油化工施工总承包特级资质,是中建集团石油化工产业核心支撑平台,是中国建筑机电安装行业的排头兵。

公司连续8年被认证为国家高新技术企业,目前累计获得省部级及以上优质工程奖398项,其中获50项鲁班奖、39项国家优质工程奖、7项詹天佑奖,4项全国钢结构金奖、19项中国安装之星、26项国家级优秀项目管理成果,并获得国家科技进步奖一等奖1项、二等奖1项、省部级科技进步奖120项。

 

招聘简章

中建安装集团有限公司2022届校园招聘简章

中建安装始建于上世纪50年代,前身为基建工程兵。1983年9月集体转业改编为中国建筑第八工程局工业设备安装公司。2009年4月,按照中建股份“专业化、区域化”发展战略部署,通过中建股份、中建八局增资扩股,公司改制为中建工业设备安装有限公司,成为中建股份计划单列的专业公司。2012年10月,为贯彻落实中建股份“加强专业化对全系统支撑作用”的工作要求,更名为中建安装工程有限公司,升级成为中建股份直接管理的二级子企业。2018年12月,公司正式更名为“中建安装集团有限公司”,成为中建集团旗下最具影响力和核心竞争力的专业公司,是中建集团主业发展的强力专业支撑。

经过三十多年的发展,中建安装已具有石油化工工程施工总承包特级,建筑工程、市政公用工程、机电工程施工总承包壹级,化工石化医药设计甲级、建筑行业(建筑工程)设计甲级等资质,在大型公建和高层(超高层)建筑机电安装、异形钢结构制作安装、化工、石油、燃气、水务、油气贮备、电子、轨道、造纸、医药、装备制造、精细化工等领域积聚了独特、领先的施工技术优势,具备了EPC工程总承包能力,综合实力稳居国内综合安装行业领先地位,盛有“铁军”的美誉。

公司总部驻地南京,员工10000余人,公司下设6家全资/控股二级子公司、11家二级分公司、1家工程研究院、5家境外机构,市场经营范围遍及长三角、珠三角、京津冀、东北、西北、西南等全国大中城市和国家重要投资发展区域,并涉足北非、南亚、美洲等国际建筑市场。形成了机电安装工程、能源化工及工业工程、城市发展更新工程、新型基础设施建设工程四大业务板块,打造起“中建装备制造”“中建电子科技”“中建轨道交通电气化”三张特色名片,并着力推进专业领域集投资、设计、采购、施工、制造、检测、运营各环节的纵向一体、横向协同全产业链发展。

中建安装坚守“品质保障、价值创造”的核心价值观,全面实施项目标准化管理,优质承建了一大批高、大、精、尖项目,累计获得400余项省部级以上优质奖。中建安装始终坚持创新驱动发展,不断加大科技创新投入,建立起3个省级技术/研究中心、2个市级工程技术研究中心、1个南京市企业院士工作站、1个国家级博士后科研工作站、1个新疆自治区博士后工作站。截至目前,公司拥有国家科技进步奖2项、省部级科技进步奖139项;主编、参编国家和行业标准规范21部,詹天佑、鲁班奖等155项、省部级优质工程奖467项、国家级、省部级工法195部、国家级BIM奖项91项、授权国家专利、著作权等864项。

未来,中建安装将秉承中建信条和军魂匠心文化,向着“成为行业领先、国际一流的最具竞争力的专业化公司,成为支撑中建集团全产业链发展的一体化运营服务商”的战略目标大步迈进。

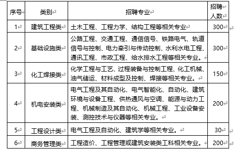
一、招聘专业

 

 

二、招聘要求

1.学历要求:2022届全日制本科、硕士、博士(包括外籍在华职工及中国海外职工)及2023届暑期实习生。

2.成绩要求:主要专业课成绩无补考,英语四级及以上。

3.基本要求:身体健康、遵纪守法、诚实守信、具有良好的个人品质及职业道德;有较强的语言表达能力,良好的沟通能力,较好的团队合作精神;

4.其它要求:吃苦耐劳,责任心强,服从公司统一调配。 

5.优先条件:同等条件下中共党员,担任员工干部、获奖学金、荣誉称号,相关实习经历、体育文体特长者优先录用。

三、薪酬福利

1.户籍待遇:可结合需求办理南京、天津、西安、济南、深圳、广州、等地户籍,符合条件的可办理北京居住证、落户上海。

2.薪资待遇:基本薪酬、绩效奖金、区域补贴、远征津贴、执业资格证书补贴、交通通讯、住宿餐补、安家费、定期体检等。提供同行业有竞争力的薪资待遇。缴纳六险二金(养老、失业、工伤、生育、医疗、公积金,企业年金),享有企业补充医疗报销。

3.职业发展:提供管理、专业序列多通道的职业发展平台。为广大员工提供广阔的职业发展空间。公司中层80后占比30%,子企业中层90后占比60%。

4.休息休假:员工可享受带薪年休假、探亲假、婚假、产假(男士护理假)、国家法定节假日等休息假期。

5.人才培养:实施“筑匠”青年人才培养计划,推进3年“匠星计划”、5年“匠才计划”、8年“匠领计划”;开展项目经理、商务经理、项目技术负责人等人才培养项目。

6.人才政策:根据南京、深圳、杭州、西安等政府人才引进政策,享有面试补贴、租房补贴、直接落户、人才安居等相关人才引进政策(各地不同)。

四、招聘流程

(一)简历投递

1.网申要求:登录中建安装集团有限公司校园招聘官方网站,或登录关注“中建安装招聘平台”微信公众号,在线网申子企业相关专业岗位。。

2.邮箱投递:以 “姓名”+“公司”+ “专业”+“性别”命名邮件将简历(同时附英语四、六级和学习成绩单,近期生活照)发送至相关子企业招聘邮箱(如,南方公司:zjaznffgszp@163.com)。

3.现场投递:现场招聘会、双选会投递简历(视疫情防控情况适时启动)。

(二)在线测评

1.中建测评:扫描中建测评二维码,注册、报名、完成测评考试, 

(三)面试复试

公司将组织专业面试,部分人员及专业组织总部复试。

(四)面谈签约

组织签约前面谈,同意录用人员携带三方协议、就业推荐表、英语等级证书、学习成绩单原件等完成录用手续。

五、联系方式

地址:南京市栖霞区文澜路6号中建大厦

招聘邮箱:zjaz_zhaopin@cscec.com

联系电话:025-85726755

联系人:吴经理

加入中建安装2022校招咨询群(QQ:),了解校招行程及校招答疑。

 

 

版权所有 伟德国际(bv1946·源于英国)官方网站-Officials Website  地址:湖南省益阳市迎宾东路518号
电话:0737-6353033  邮编:413000